新版本即将到来由于妲己宝宝经常潜入办公室策划大大已经换了门锁宝宝进不去了,氮素这毫不影响宝宝为大家爆料的热情凭着超好的狐妲己宝宝这就跟其他的英雄打听一下新版本情报。
决定就是你了!!听说模拟战正式版即将上线弈星哥哥快来告诉召唤师们有什么内容叭~
王者模拟战正式版来袭
2020年玄雍资料片强者之路即将上线,随着新版本到来,王者模拟战正式版也要来啦!

正式版在测试版的基础上,进行了多方面的优化,并准备了很多新玩法新内容,希望能给召唤师们带来更好的体验,快跟着妲己宝宝的步伐,看看模拟战的新内容叭~
S1正式赛季来袭
全新S1正式赛季来啦~新加入了与排位赛一样的印记系统,留住每个赛季的记忆,任意排位模式达到最强王者位,就能获得王者印记进阶。(妲己宝宝这就去找弈星哥哥双排!)
另外,模拟战S0结束时的段位,将会影响S1赛季开始时的起始段位,召唤师们快来对照下表,康康下个赛季你将是什么段位叭~
天赋重铸,优化体验
为了优化天赋带来的随机感受,新赛季中,当召唤师血量低于50时,可获得一次天赋重铸的机会。
召唤师可选择已有的任意天赋重铸,重铸后会重新从对应等级的天赋池中,随机给予玩家。

新英雄:更多阵容可能
除了能重铸天赋,新赛季中还增加了4位英雄,氮素为什么木有本宝宝呢,策划大大快看我看我!!
嫦娥

职业:坦克
阵营:封神品质:1
技能描述:疯狂倾泻自身的法力值并随机向周围发射法力弹幕,升星会提升每秒弹幕数量,每颗弹幕会对命中的敌人造成法术伤害。
姜子牙

职业:法辅
阵营:封神品质:2
技能描述:聚集能量对目标区域的敌人进行冲击,对受到冲击的敌人每秒造成1次法术伤害,持续5秒;持续期间敌人还将逐渐减少移动速度,物理和法术防御。
太乙真人

职业:肉辅
阵营:封神品质:3
技能描述:召唤替身傀儡,替身傀儡会保护太乙真人和全场血量最低的一名队友,持续5秒;若在傀儡保护下死亡,2秒后将在原地复活,恢复部分生命值并对附近的敌人造成伤害。
后羿

职业:射手
阵营:封神品质:4
技能描述:后羿强化自身攻击,每次攻击会造成50%攻击和强化伤害加成的物理伤害,并对面前区域内另外2名敌人造成50%伤害,该效果持续5秒。
被动:后羿的普攻命中敌人后增加自身10%攻击速度,可叠加至多3层;当攻速加成叠加到3层时,后羿的普攻将射出3支箭矢,每支箭矢造成原伤害的40%,持续3秒。
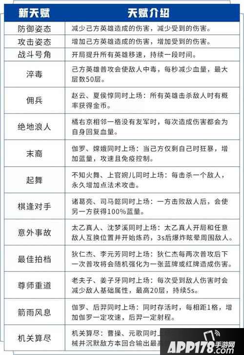
新天赋:更多联动变化
正式版中,将提供更多的天赋供召唤师选择,其中有大型联动,也有经典CP关系打造,力求满足更多的组合变化的需求~

新羁绊:更多组合搭配
随着英雄的增多,辅助将细分为肉辅和法辅,增加凑齐羁绊的难度,并让各种羁绊的效果,有一定的相似性和特别针对性~
同时新羁绊封神上线!天雷的力量被封神英雄所控,会略微的延迟后造成巨量魔法伤害,他会被魔抗与高频位移所克制,当然命中后的收益也会比一般羁绊~
1 封神所属英雄:姜子牙,太乙真人、后羿、嫦娥
羁绊效果:2/4名封神台英雄生效,封神台英雄在造成伤害时,有20%/50%概率在该格子上产生一道可以造成800/950点魔法伤害的天雷
2法辅所属英雄:蔡文姬、大乔、孙膑、姜子牙
羁绊效果:2/4名法辅生效,全员增加25/45%韧性和270/600点法术防御
3肉辅所属英雄:明世隐、太乙真人、张飞、盾山
羁绊效果:2/4名肉辅生效,全员增加25/45%韧性和100/240点物理防御
天元赛:更刺激
天元赛是一个短周期、更刺激的比赛形式,每日12-24点开放。

召唤师们可以选择等级场,通过获得更高的排名获得对手的天元币,参与夺魁之战还可以加倍,赢得更多天元币!这些天元币,可以兑换专属奖励和皮肤在模拟战中的使用资格,就算是棋子,也要打扮得漂漂亮亮!
同时,在天元赛中会隐藏姓名,夺魁之战结束前无法查看他人阵容和细节调整,让这个模式能更具竞技对抗性。

新棋盘皮肤、新精灵上线
正式版也将上线全新玄雍棋盘皮肤、全新精灵-小老虎和鹊小七,哪怕只是一盘棋,也是战场!

棋盘-玄雍、精灵-小老虎(一星)将在商城【模拟战玄雍礼包】中抽奖产出。
精灵-鹊小七(一星)可在模拟战积分任务获得(上限2只),也可在天元赛兑换商城礼包中抽奖获得。
获得的一星精灵可以在达到一定数量后,自动合成更高星级哦~
新版本对精灵进行了特效优化,同时新增了精灵对话功能,小精灵们默认设置了一些常用话语和颜文字,可以跟对手“打招呼”啦~

你好,棋手朋友!嘿嘿(*^▽^*)


放马过来啊!哇哈哈哈哈我要赢了


这?也?行?!


新英雄蒙犽

新版本即将到来,除了模拟战有新内容外,新英雄蒙犽弟弟也将带着他的加特林,来峡谷和大家见面啦~
残血收割机
妲己宝宝来给大家介绍一个新的人头获取技巧:买一个蒙犽,然后.....站着不动!
召唤师们想进一步了解新英雄蒙犽嘛,猛戳下方按钮,就能回顾宝宝之前的爆料啦~
猛戳查看蒙犽的详细资料~
新版本即将来临,妲己宝宝也会持续地爆料相关内容,召唤师们敬请期待哦~(召唤师们是不是应该奖励妲己宝宝一根鸡腿呢嘿嘿嘿~)
推荐阅读:王者荣耀新版本预告 S18赛季即将来袭峡谷调整抢先知
王者荣耀新版本预告 S18荣耀战令更新昭君新衣抢先看