12月16日消息,据游戏博主@手游娘 爆料,王者荣耀体验服新增游戏账号注销功能,不过需要同时满足6项条件。
据了解,“账号注销”功能位于“设置”中,点击账号注销之后会弹出提醒:“游戏账号注销功能需要在您当前游戏角色离线时进行,点击确定后将退出登录并前往账号注销。


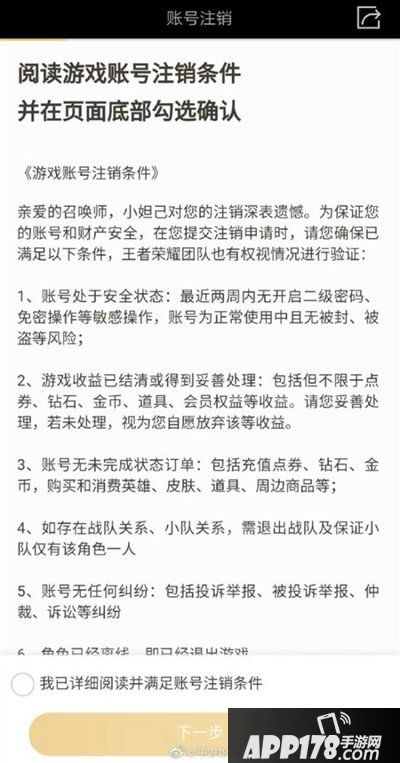
要想完成王者荣耀游戏账号的注销,需要同时满足以下条件:
1、账号需要处于安全状态,最近两周内无开启二级密码、免密操作等敏感操作,账号为正常使用中且无被封被盗的风险。
2、游戏收益已结清或得到妥善处理:包括但不限于点券、钻石、金币、道具、会员权益等收益。请妥善处理,若未处理,视为自动放弃。
3、账号无未完成状态的订单:包括充值点券、钻石、金币、购买和消费英雄、皮肤、道具、周边商店等。
4、如存在战队关系、小队关系,需退出战队及保证小队仅有该角色一人。
5、账号无任何纠纷:包括投诉举报、被投诉举报、仲裁、诉讼等纠纷。
6、角色已经离线,且已经退出游戏。
一旦注销成功,所有的英雄、皮肤、点券、钻石将灰飞烟灭,你真的下得去手吗?

以上就是APP178小编给大家带来的王者荣耀体验服新增账号注销功能,如果还想了解更多最新消息,请关注APP178王者荣耀专区。