APP178手游网
全部
您的位置:APP178手游网 > 三剑豪 > 游戏攻略 > 手游三剑豪五行效果详解,元素遵循五行相克原理

手游三剑豪五行效果详解,元素遵循五行相克原理

时间:2014-03-04 18:04:08 编辑:游戏厂商 来源:APP178手游网整理 我要评论

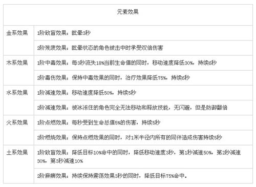
  由于游戏中的元素属性是继承了中国五行相克的原理。因此对于相克制的元素间会发生什么样的关系变化,就让我们通过这篇三剑豪五行效果详解来了解下吧。

三剑豪五行

  由于相克制的元素之间发生伤害加深或减免关系。例如火系攻击金系目标时,金系承受的伤害则增加;金系攻击火系目标时,火系承受的伤害则减免。

  克制关系中的元素,受到伤害的加成或减免受元素渗透率的影响。渗透率越高受到的伤害加成或减免就越大。

三剑豪五行

  通过上图的分析,我们也能清楚的了解到三剑豪五行效果间的关系变化,而这便是小编所奉上的三剑豪五行效果详解的全部内容啦。希望玩家们会喜欢。

三剑豪

三剑豪下载

类型:即时 动作

状态:运营

评分:
三剑豪下载
网友评论
  • 开测表
  • 开服表
  • 时间
  • 游戏
  • 发号
  • 新游榜
  • 总排行