万众期待的《航海王 启航》7月1日全新版本更新,稍后将正式与各位船长见面。本次版本更新将有精彩纷呈的亮点与改变,更有“十一大活动“助力新版狂欢,敬请期待!
点击查看【7月1日新版来袭 十一大活动热力开启】>>> (链接: http://op.mobage.cn/article/4545/0)
作为国内首款“ONE PIECE”正版授权的手机游戏,《航海王 启航》致力于打造成一款全民级的高品质手游!
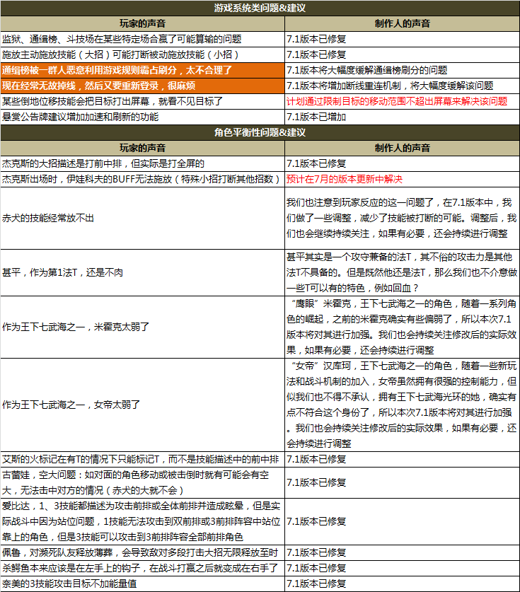
《航海王 启航》的点滴进步,都离不开玩家的爱心批判和热心支持。我们不会忽视任何一条玩家的心声,也一直用积极的实际行动回应玩家的需求!
现今,我们已经对玩家非常关注的一些问题,做出了修改和完善。船长朋友们陆续或即将看到如下改变:

“我的游戏我做主 你提我改大征集”
为了无障碍、超高效的接收各位船长的心声,我们特别在《航海王 启航》官方论坛开辟【“你提我改”专帖】。我们诚挚邀请各位船长,对《航海王 启航》提出中肯的意见和建议,以及对游戏的期待——您的意见和建议将是我们改进的动力和方向!
点击进入【“你提我改”栏目】>>> (链接: http://bbs.mobage.cn/read.php?tid=80624&ds=1&page=1&toread=1#tpc)
小到细节修改,大到模式玩法,大家都可以在“你提我改”中畅所欲言。只要您提供的意见对游戏的成长有益,对游戏体验的提升有帮助,我们就会考虑采纳哦!
这是属于你的游戏,是属于每一位船长的游戏,玩得开心玩得嗨,你的游戏你做主!
非常感谢广大船长朋友对《航海王 启航》的支持和热爱,我们将为游戏的完善和更佳体验而不断努力!
新版本更新后,欢迎您与小伙伴一起再次踏上伟大航路,尽享酣畅淋漓的海上冒险之旅!
想知道更多的资讯?想要周边手办?那就关注《航海王 启航》微信公众号吧:hhwqh2015
