亲爱的的指挥官们,正统大作《坦克争霸2》即将在7月7日霸气登场APP178手游安卓平台开启限号首测,给你不一般的战争体验!还没有领取激活码的指挥官们,请点击右边→_→:>>点我预约首测激活码<<。
《3D坦克争霸2》开测在即,怎么没有炮手,车长上阵呢?今天各位指挥官麻烦跟着小编了解一下《3D坦克争霸2》的各位炮手,车长,炮兵,了解一下他们属性数据,在战场上他们能给你的坦克带来一定的战力提升。
角色背景:
游戏内的坦克乘员全都是二战时期的名将,如:隆美尔、古德里安等。

角色属性:

图片为举例说明图片
所有乘员的属性都是在一定范围内随机生成的,如:三星乘员的攻击力数值生成范围是300-500,四星乘员的攻击力数值生成范围是500-800。
4星以上成员有最佳搭档,收集全搭档成员后可以获得额外加成。
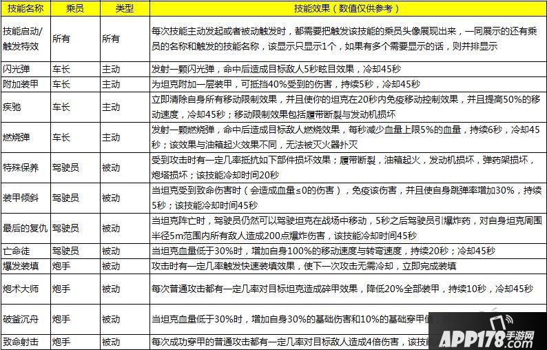
角色技能:

乘员使用技巧:

最佳搭档
成员分为5个星级,4星以上的成员将会出现最佳搭档乘员,收集齐最佳搭档乘员后会获得大幅度的能力提升,根据乘员的属性和技能定制合适的搭配战术是后期制胜的关键。
更多关于《3D坦克争霸2》的资料,请多多关注APP178手游!