APP178手游网
全部
您的位置:APP178手游网 > 魔兽再临 > 游戏攻略 > 魔兽再临魔法学院答案大揭秘

魔兽再临魔法学院答案大揭秘

时间:2016-09-01 10:31:58 编辑:游戏厂商 来源:APP178手游网整理 我要评论

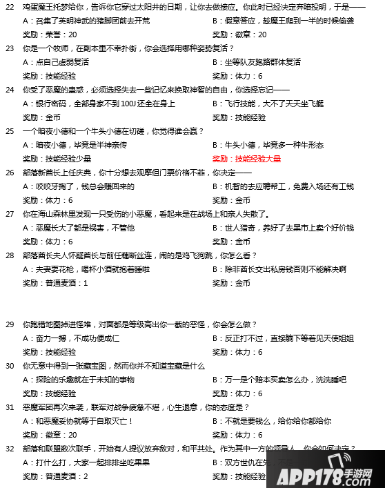
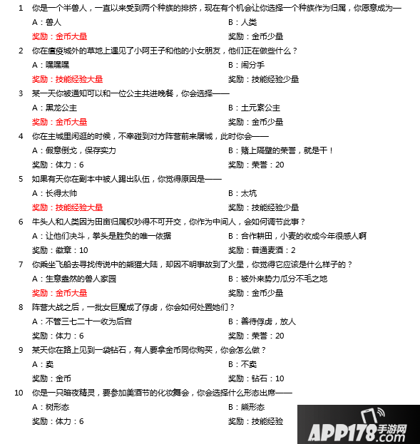
魔法学院每天可以免费答10题,很多事件并没有最佳的答案,因为奖励类型不同,可按照自己需要的奖励来选择。下面小编把魔法学院中的所有出现过的题目进行整理;具体如下:

魔兽再临

魔兽再临下载

类型:动作

状态:封测

评分:
魔兽再临下载
网友评论
  • 开测表
  • 开服表
  • 时间
  • 游戏
  • 发号
  • 新游榜
  • 总排行